一、讓AI成為自己的神隊友練習 (精準指令、事實查核五字訣)
接續第三堂課的尾巴,先簡單複習如何精準指令,再請同學登入padlet,確認上次截圖上傳的下指令作業。
請小組長帶領,分配組員去看其他組的成果,並口頭討論其中優劣,接著請各組再公開發表,老師最後總結,彙整出相對完整和精確的指令,給大家參考。

使用AI也要善用「事實查核五字訣」,以免被AI幻覺蒙蔽。

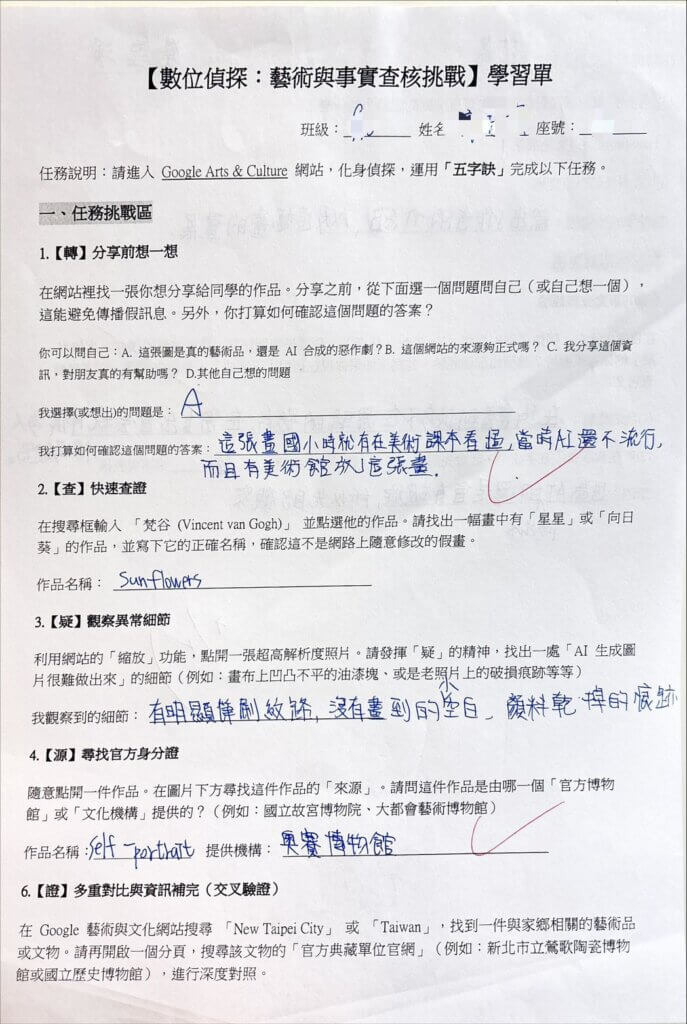
二、數位偵探:藝術與事實查核挑戰學習單
結合上一堂課讓同學瀏覽的google藝術與文化網站,讓學生在課堂上第二次進入這個網站,但這次的任務不同:要以「事實查核五字訣」來確認真偽。

學習單差不多完成後,請小組長帶領,組內交換學習單觀看、交流後,分配等等每一題的回答人選

「這張畫國小時就有在美術課本看過,當時AI還不流行」,這句話真是時代的眼淚。再過幾年的國一新生,可能都難以想像「AI不流行的時代」。

學生的個人事實查核經驗也十分有趣,引發陣陣笑聲

「洋蔥水可以染出自然髮色」,乍聽感覺好真啊!

看完學生的學習單,也聽他們各自發表,深感下一代都很有能力,只是需要一些時間去練習和反思。

課後省思:
1.因為調課關係,連著兩節彈課,可以完整講完「精準指令&查核五字訣」,並且讓學生有實際練習的機會。連兩節對師生都是體力負荷,但很感謝學生全程認真參與。
2.這次課程扣美感教育,所以利用google藝術與文化網站讓學生練習「事實查核五字訣」,或許之後扣其他主題,也要置入活動,練習如何確實查核事實。
3.除了寫學習單、小組討論、口頭發表,是否有其他教學形式適合放入課程,讓課程更多樣化?



