114下學年第三堂九年級彈性課程

上一堂課進行「五感正念吃糖果」暖身活動,再閱讀安妮新聞。這堂課我們要藉由google藝術與文化網站,認識博物館的大千之美。

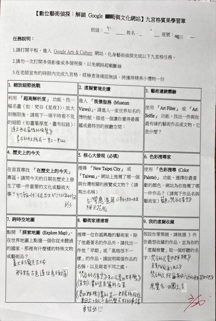
一、數位藝術偵探:解鎖google藝術與文化網站

首先一起觀看影片,學習怎麼使用這個酷酷的網站,接著發下 數位藝術偵探:解鎖google藝術與文化網站 九宮格賓果學習單,讓學生各自使用平板進入網站觀看。

大約給學生半小時完成學習單,他們都很認真找答案,但完成度不如預期

有幾個功能學生找不到,可以請先找到的同學充當小老師,現場教學

二、分組、抽籤決定報告主題

完成學習單後,接著向學生說明,從下週開始,上課要做行前分組報告。

先在黑板上寫「文字設計組」、「美感策展組」和「數位科技組」,請同學評估自己較擅長的能力,分別分成三列。

其中「數位科技組」人數太多,「美感策展組」太少。請美感這組同學幫忙「獵人頭」,招募「數位科技組」裡兼具美感專長的同學,讓各組人數平衡,接著再請三組分別抽籤,抽到同樣號碼的就是同組。

主題有新美館建築物特色、周邊景點介紹(龍窯橋、三鶯藝術村等)、4/24當天會看到的展覽介紹、參觀注意事項/其他(伴手禮、紀念品等等)、來回交通路線介紹等等。

三、讓AI成為自己的神隊友(精準指令)

在做分組報告前,先來學習如何「讓AI成為自己的神隊友」,首先,要學會精準下指定。

先用簡報向學生說明,提問要包含「角色、任務、格式、限制」。

看完正確和錯誤指令和產出答覆後,請學生練習自己下指令,並把過程截圖貼在padlet上。

學生都十分專注在練習下指令,鐘響了還捨不得關機 🤣

下課前說明下次要學「如何破除AI幻覺」、「事實查核五字訣」,再開始做分組行前報告,也請大家記得帶繪畫工具。

閱讀女子
閱讀女子
文章: 329

發佈留言

發佈留言必須填寫的電子郵件地址不會公開。 必填欄位標示為 *

目錄